Saltar al contenido (presiona la tecla Intro)
Inicio
Acerca de
Misión y Visión
Organigrama
Autoridades
Plana docente
Infraestructura
Admisión y matrículas
Proceso de admisión
Proceso de matrícula
Proceso de carné
Horario de estudios
Becas de estudios
Programa de estudios
Cosmética Dermatológica
Transparencia
Documentos de gestión
TUPA
Estadística
Libro de reclamaciones
Inversiones y donaciones
Licenciamiento
Contacto
Servicios
Intranet
Correo Institucional
Biblioteca virtual
Bolsa Laboral
Portafolio docente
Classroom
Otros
Enlaces MINEDU
Galería
Noticias
Encuesta de Gestión Institucional
TRÁMITES
Buscar:
IESTP Naciones Unidas
77 años formando profesionales técnicos de calidad
Buscar:
Inicio
Acerca de
Misión y Visión
Organigrama
Autoridades
Plana docente
Infraestructura
Admisión y matrículas
Proceso de admisión
Proceso de matrícula
Proceso de carné
Horario de estudios
Becas de estudios
Programa de estudios
Cosmética Dermatológica
Transparencia
Documentos de gestión
TUPA
Estadística
Libro de reclamaciones
Inversiones y donaciones
Licenciamiento
Contacto
Servicios
Intranet
Correo Institucional
Biblioteca virtual
Bolsa Laboral
Portafolio docente
Classroom
Otros
Enlaces MINEDU
Galería
Noticias
Encuesta de Gestión Institucional
TRÁMITES
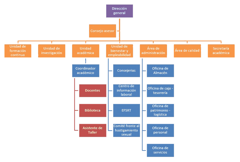
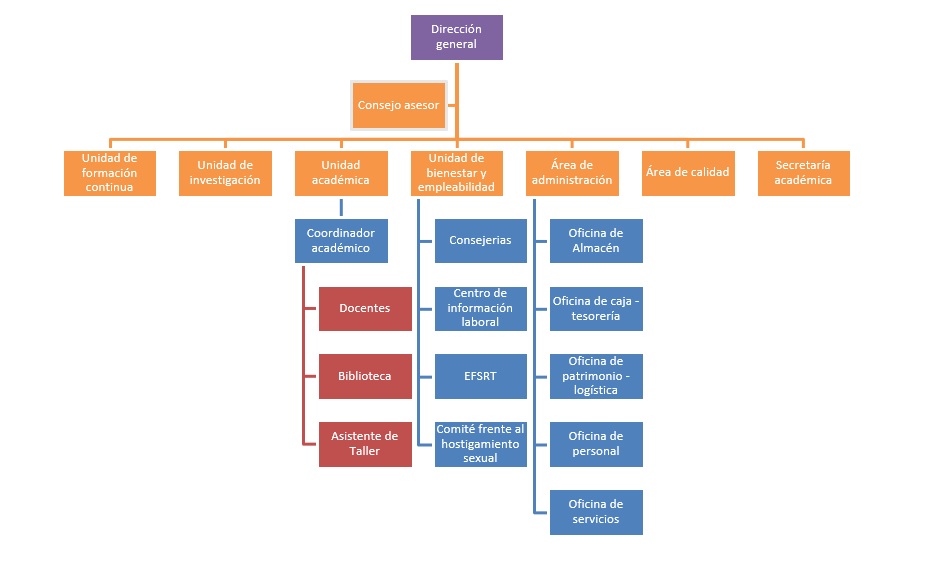
ORGANIGRAMA
Organigrama Institucional
Organigrama de Administración
Organigrama de Bienestar y Empleabilidad